欢迎来到
江苏省南通中学
! 今天是
登录
|
注册
|
退出
|
手机版
×
搜索过于频繁,请输入验证码
网站首页
学校概况
学校简介
学校地图
领导视察
来访嘉宾
学校荣誉
校园动态
校园新闻
公示公告
领导班子
机构设置
党政办
教务处
学生处
教科处
后勤处
民族教育处
国防教育处
国际教育处
党群建设
纪委
团委
工会
关工委
教师发展
学科建设
名师工作室
名师风采
教学比武
教育科研
教育论坛
通中报
课题研究
公开教研
内涵项目
教研动态
学生成长
仪式教育
社会实践
学生社团
博雅大讲堂
学生发展指导中心
红十字会
校史校友
院士风采
校友之家
校史研究
通中传统研究
教育发展基金会
您的位置:
首页
>
校园动态
>
公示公告
>
校外公告
>
正文
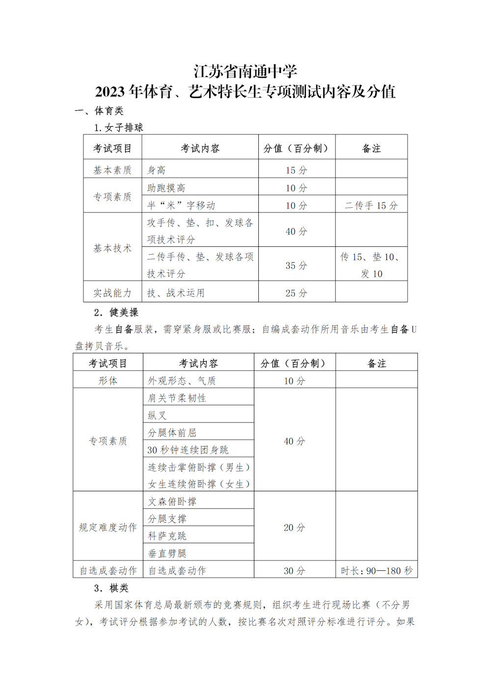
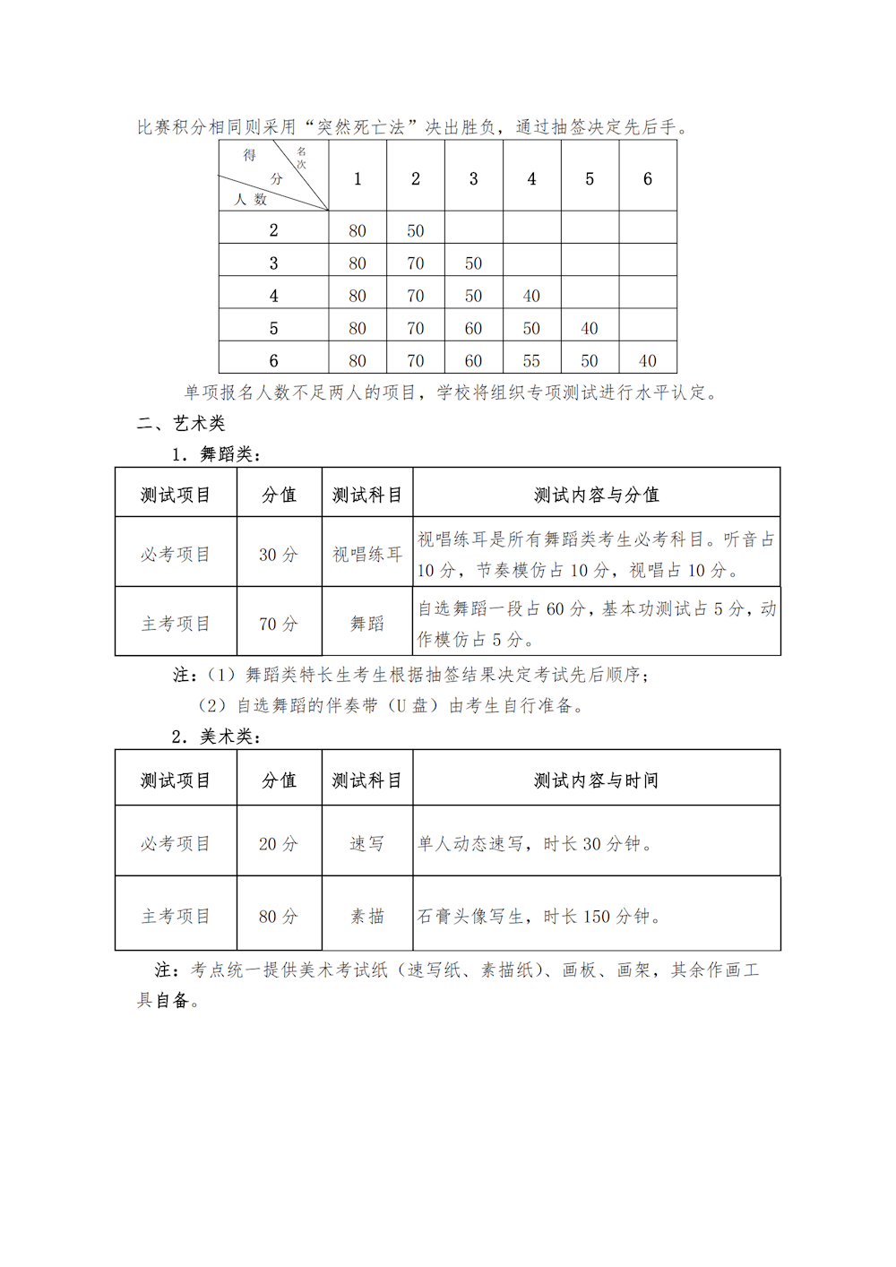
江苏省南通中学2023年体育、艺术特长生专项测试内容及分值
来源:
发布时间:2023-06-16 07:34:47
浏览次数:
次
【字体:
小
大
】
分享到:
【打印正文】
×
账号+密码登录
手机+密码登录
手机号码
短信验证码
用户名
密码
验证码
未注册的手机号在初次登录时会自动注册为网站会员。
忘记密码?
登 录
还没有账号?
立即注册
map
账号+密码登录
手机+密码登录
还没有账号?
立即注册